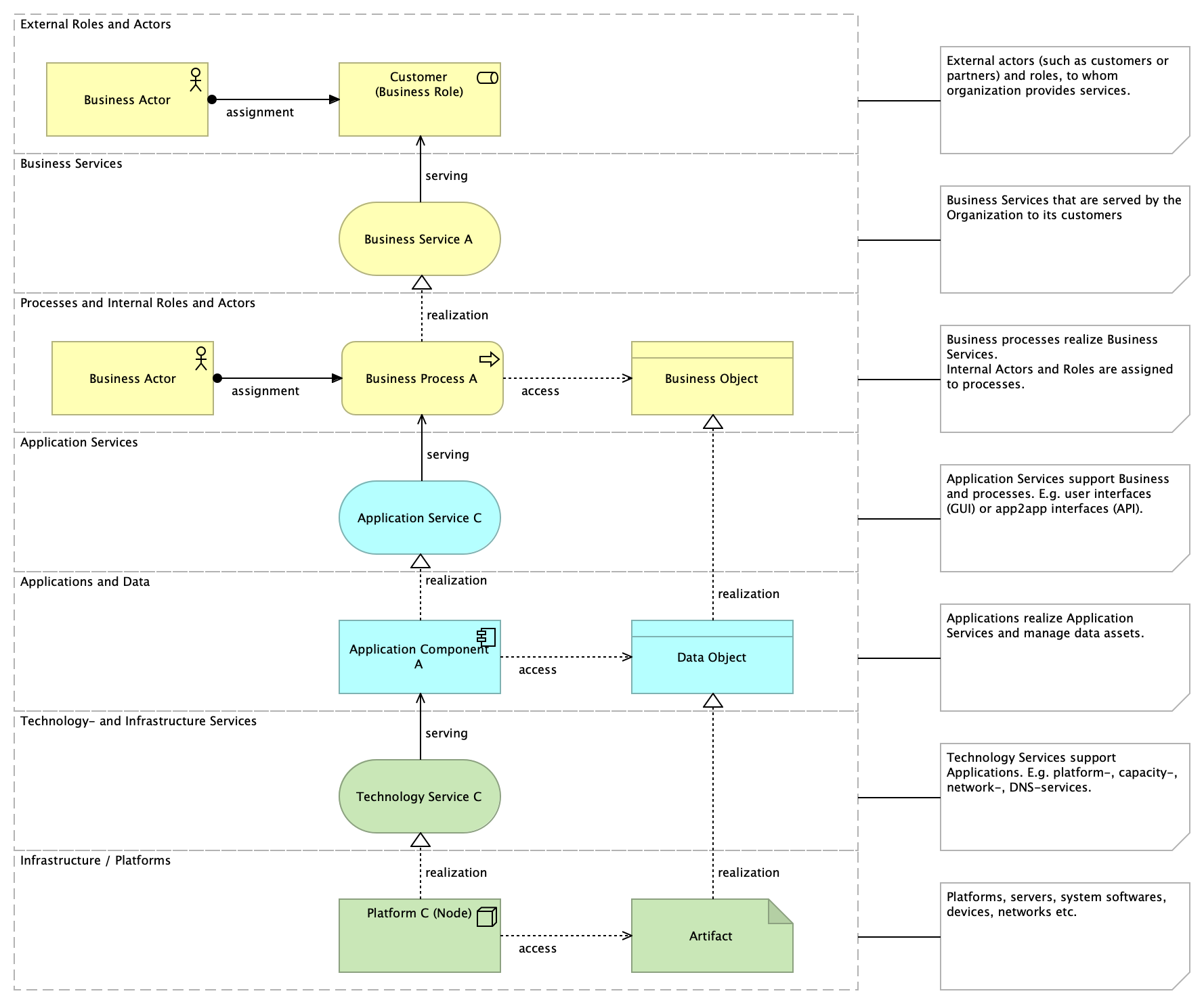
| |
|
Infrastructure / Platforms |
Artifact |
| |
|
Infrastructure / Platforms |
Platform C (Node) |
| access |
|
Platform C (Node) |
Artifact |
| realization |
|
Platform C (Node) |
Technology Service C |
| realization |
|
Artifact |
Data Object |
| |
|
Technology- and Infrastructure Services |
Technology Service C |
| serving |
|
Technology Service C |
Application Component A |
| |
|
Applications and Data |
Application Component A |
| |
|
Applications and Data |
Data Object |
| realization |
|
Application Component A |
Application Service C |
| access |
|
Application Component A |
Data Object |
| realization |
|
Data Object |
Business Object |
| |
|
Application Services |
Application Service C |
| serving |
|
Application Service C |
Business Process A |
| |
|
Processes and Internal Roles and Actors |
Business Process A |
| |
|
Processes and Internal Roles and Actors |
Business Object |
| |
|
Processes and Internal Roles and Actors |
Business Actor |
| access |
|
Business Process A |
Business Object |
| realization |
|
Business Process A |
Business Service A |
| assignment |
|
Business Actor |
Business Process A |
| |
|
Business Services |
Business Service A |
| serving |
|
Business Service A |
Customer (Business Role) |
| |
|
External Roles and Actors |
Business Actor |
| |
|
External Roles and Actors |
Customer (Business Role) |
| assignment |
|
Business Actor |
Customer (Business Role) |