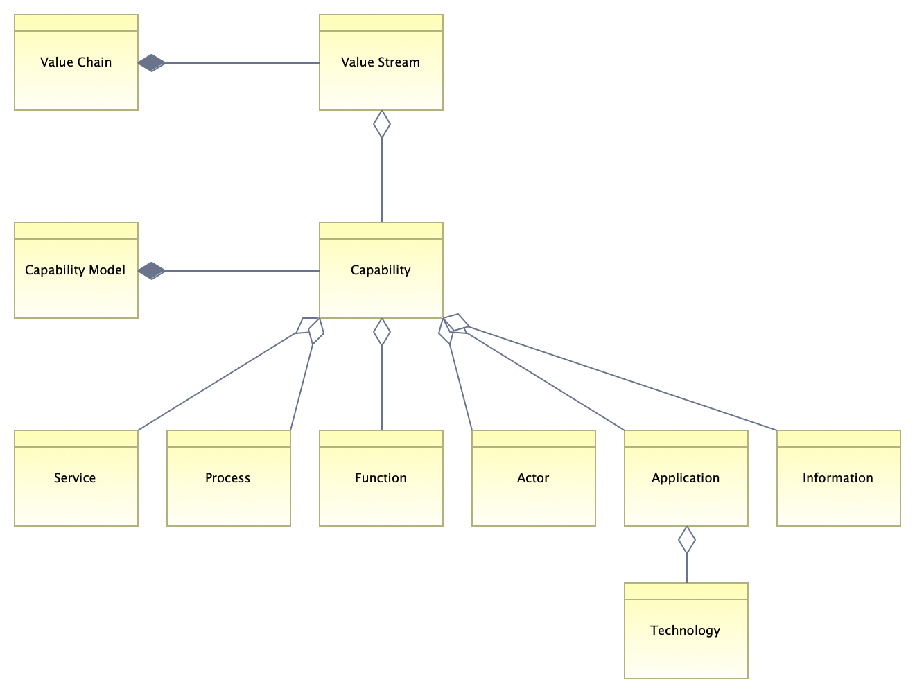
Capability-Based Planning Model
(
)
Value Chain
Value Stream
Capability
Capability Model
Process
Application
Function
Actor
Service
Technology
Information
Value Chain
Value Stream
Value Stream
Capability
Capability
Service
Capability
Actor
Capability
Function
Capability
Application
Capability
Process
Capability
Information
Capability Model
Capability
Application
Technology